最近一次博彩事件中,一位名为XXX的博彩玩家成功猜中了多项比赛的赛果,赚得了数百万元的巨额奖金,引起了全国博彩爱好者的热烈关注和追捧。
跟着我国经济社会的快速发展,应酬东谈主口老龄化已成为今后一段时刻我国的基本国情。老龄东谈主口的健康给家庭医疗职责与社会巨匠卫生开销带来庞杂影响。频年来,东谈主们逐渐通晓到骨骼肌关于健康老龄化的蹙迫性。看成东谈主体四大组织之一,肌肉在机体领导和糖脂代谢稳态调控方面判辨至关蹙迫的作用。增龄关系的骨骼肌质地和肌肉力量或躯体功能下落被称为肌少症,不仅影响患者的生涯质地澳门巴黎人现金网,还与多种慢性疾病及恶性肿瘤的不良预后计议。我国关于肌少症的通晓与接洽起步较晚,因此,接洽老年个体肌肉萎缩的病因和制定灵验防治肌肉流失的搅扰要领,将有助于普及老年个体的人命质地,加速罢了“健康老龄化”。
疯狂娱乐城近期,广东省精确医学左右学会微生态医学分会副主任委员、广东省科学院微生物接洽所、华南左右微生物国度重心实际室谢黎炜接洽员团队连合中国科学院亚热带农业生态接洽所印遇龙院士团队在SCIENCE CHINA-Life Sciences期刊上发表了题为“Dynamic Changes in Butyrate Levels Regulate Satellite Cell Homeostasis by Preventing Spontaneous Activation During Aging”的接洽,该接洽初度报谈了肠谈菌群可通过丁酸信号通路调控骨骼肌卫星细胞稳态及肌肉功能。该接洽发现可为骨骼肌软弱的早期留意和搅扰提供新的搅扰靶点和预警决议(图1)。
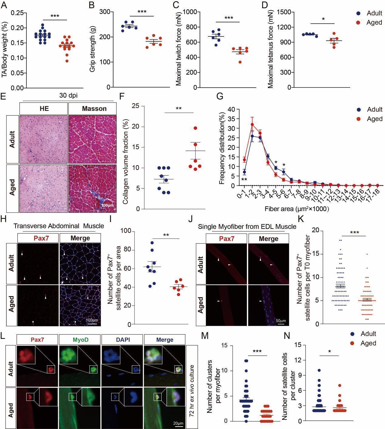
骨骼肌的滋长发育和再生依赖于从胚胎发育中胚层变成的成体干细胞——肌卫星细胞(satellite cells, SCs)。弥远方于静息情状的卫星细胞具有自我更新和高再生潜能,确保骨骼肌守护一个有活力的卫星细胞池。当骨骼肌受到外部刺激或毁伤后,静息的卫星细胞可被激活,插足细胞周期,增殖和分化,交融成肌管,进而参与肌肉成立。肌卫星细胞功能的额外会导致骨骼肌再生舛错和加速软弱。老龄骨骼肌中卫星细胞的数目减少、增殖和成肌分化能力受损,进而导致肌肉毁伤后的再生舛错(图2)。
www.crownjackpotzonezone.com图2:软弱骨骼肌与卫星细胞功能减退
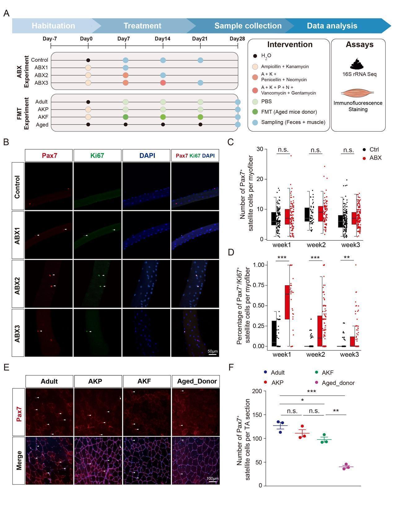
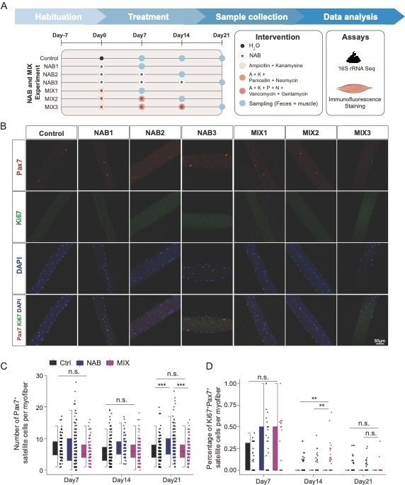
皇冠体彩下载安装肠谈菌群在宿主的多种代谢、免疫、疾病等进度中皆饰演了蹙迫的变装。软弱与肠谈菌群的权贵篡改存在密切关系。近期的接洽发现,肠谈菌群失调与肌肉质地、功能及肌少症密切关系。然则,肠谈菌群在肌卫星细胞稳态中的作用,格外是在软弱进度中,如何调控肌卫星细胞稳态和功能尚不明晰。借助抗生素处分所构建的伪无菌小鼠和粪菌移植(Fecal Microbiota Transplantation,FMT)等实际时刻,本接洽初度发现肠谈菌群芜乱会诱发肌卫星细胞活化(图3).
图3: 肠谈菌群变化诱发肌卫星细胞稳态的变化
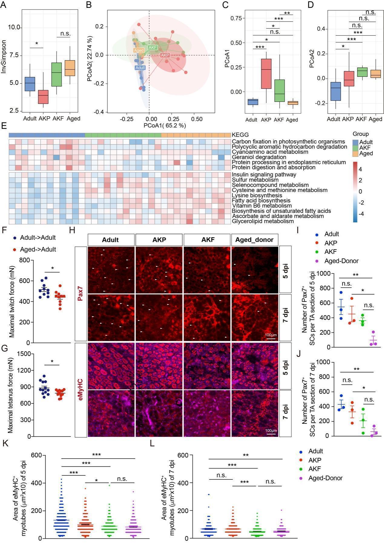
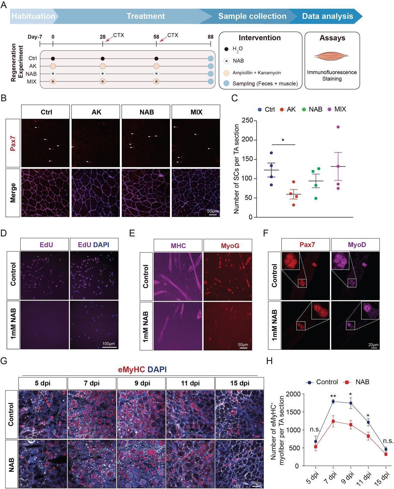
软弱小鼠(80-100周龄)粪便移植给成年小鼠(10周龄),追随肠谈菌群微环境发生变化同期澳门巴黎人现金网,导致年青小鼠肌卫星细胞数目和肌肉拉伸力缩小、以及骨骼肌再生能力收缩。这些变化可能与软弱小鼠肠谈菌群的构成、结构以及肠谈细菌开始的次生代谢物存在密切关系(图4)。
图4:软弱小鼠粪菌移植诱发年青小鼠肌卫星细胞功能禁锢
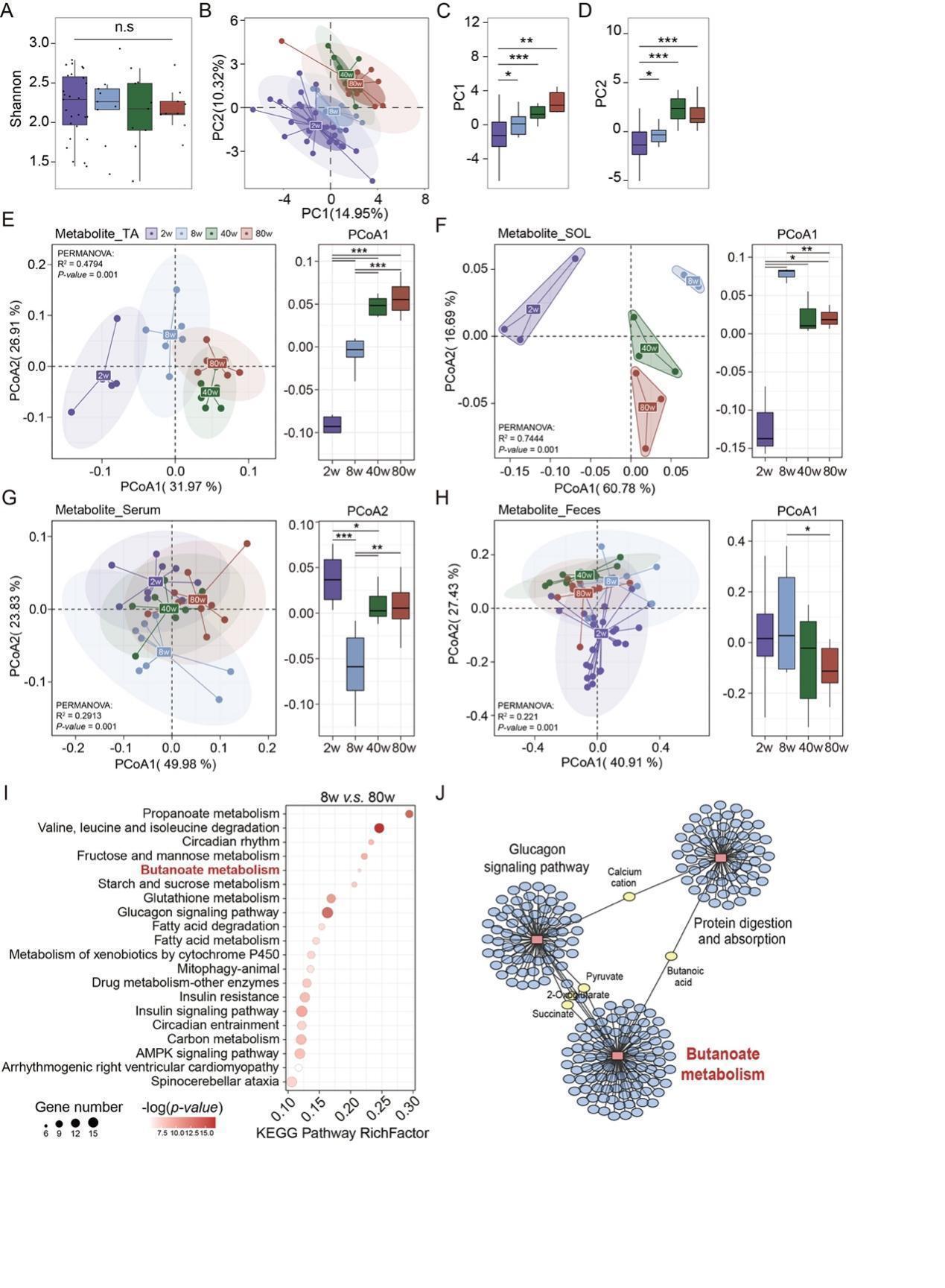
因此,本接洽提倡在骨骼肌发育、软弱和毁伤成立经由中,肌卫星细胞的生理和稳态受到肠谈菌群过甚代谢物的颐养这一科学假定。为了考证这一假定,围绕处于不同庚事段的小鼠和东谈主群部队的数据,依托多组学数据的连合分析,举例RNA-seq、16S rRNA和代谢组学。接洽发现,皇冠分红追随软弱的发生和发展,菌群构成和结构,粪便、血清和骨骼肌内多种代谢物以及基因功能的发生权贵变化。通过多组学数据连合分析发现,肠谈菌群开始的丁酸以及丁酸代谢同路可能参与颐养软弱导致的肌卫星细胞自活化、数目的缩小以及功能失常(图5)。
体育彩票大乐基本透走势图皇冠体育
图5:软弱追随菌群过甚代谢物动态变化
参观人员怀着崇敬的心情走进展厅,一同重温红色革命历程,了解党的光辉历史。一张张珍贵的历史图片、一个个动人的革命故事,展现了苏州人民浴血奋战、艰苦奋斗的革命历程,让党员和团员青年深受触动,内心深处激荡起红色基因。
广大投资者可以通过网络就上市公司经营状况、财务情况、提高上市公司质量等投资者关心的问题和上市公司高管互动交流。
通过代谢组学数据分析不同庚事段小鼠粪便、血清和骨骼肌样本中丁酸含量发现:追随软弱,丁酸在血清、胫骨前肌、比目鱼肌中逐渐缩小。况兼通过丁酸回补实际,马虎逆转成年小鼠抗生素诱惑的肌卫星细胞活化(图6)
图6:骨骼肌丁酸逆转抗生素诱惑的肌卫星细胞活化
在抗生素处分和丁酸回补实际中,丁酸既能扼制抗生素诱惑的肌卫星细胞活化,同期还能缓解骨骼肌再生经由中肌卫星细胞的流失,因此,血清和骨骼肌中的丁酸含量在守护肌卫星细胞稳态经由中饰演了蹙迫的变装。此前报谈,短链脂肪酸马虎逆转抗生素或无菌小鼠肌肉流失以及骨骼肌功能禁锢。在该接洽中,咱们通过体表里实际,咱们也阐述,丁酸而非其他短链脂肪酸(举例:乙酸和丙酸)参与颐养肌卫星稳态、成肌纤维细胞增殖与分化以及骨骼肌的毁伤再生(图7)。
图7:丁酸扼制肌卫星细胞活化
皇冠客服飞机:@seo3687本接洽通过细胞和动物模子、东谈主群部队数据以及多组学数据连合分析,初度报谈了抗生素诱惑的肠谈菌群芜乱和软弱个体的肠谈菌群过甚代谢物会侵略肌卫星细胞的稳态和骨骼肌功能,而与肠谈细菌开始的代谢居品,丁酸马虎缓解抗生素诱惑的肠谈菌群芜乱导致的肌卫星细胞稳态失衡,促进单羧酸转运体1(Mct1)的抒发,调控肌卫星细胞稳态。此外,在骨骼肌毁伤再生经由中,宿主马虎通过动态颐养关系基因抒发,缩小骨骼肌内丁酸含量,促进肌卫星细胞增殖、分化和骨骼肌再生。一言以蔽之,该接洽发现了肠谈菌群过甚代谢物参与了软弱经由中肌卫星细胞稳态的颐养,指示肌肉中丁酸水平的下落可能是软弱肌卫星细胞流构怨功能舛错的原因之一,这为开辟预防骨骼肌软弱和关系疾病的调治战术提供了新靶点和新念念路(图8)。
图8:软弱肌卫星细胞稳态与肠谈菌群关系选录图
亚星三公本接洽的通信作家是广东省精确医学左右学会微生态医学分会副主任委员,广东省科学院微生物接洽所、华南左右微生物国度重心实际室谢黎炜接洽员,第一作家陈淑洁博士是谢黎炜接洽员的博士后,共同第一作家黄柳菁是谢黎炜接洽员和南边医科大学珠江病院连合培养的硕士接洽生,刘秉东博士是谢黎炜接洽员的博士后。本文的共同通信作家印遇龙院士团队参与课题的探求。







